Interruptor de Circuito por Falla de Arco (AFCI) Para Sistemas Fotovoltaicos—Parte(I)

Leer aquí -> Interruptor de Circuito por falla de Arco – parte II

1.0 Antecedente tecnológico

De acuerdo a la Agencia Internacional de Energía Renovable (IRENA), la capacidad global de sistemas fotovoltaicos interconectados a la red alcanzó 580.1 GW para finales del 2019, a la cual China contribuyó con 204.3 GW.

La generación distribuida, entre otras formas de generación de energía, es altamente adecuada para la construcción de suministros de potencia dadas sus ventajas únicas; por lo tanto, China ha ligado una gran importancia a su desarrollo. En años recientes, China ha promovido varias políticas para incentivarlo a nivel nacional y local, incrementando el desarrollo de generación distribuida a lo largo del país. La Figura 1-1 muestra la proporción de generación distribuida al total de instalaciones fotovoltaicas del 2016 al 2019 en China. Se puede observar que esa proporción ha crecido en los últimos 4 años. Adicionalmente, en China, las instalaciones fotovoltaicas residenciales han sido un punto importante entre los sistemas fotovoltaicos de generación distribuida. De acuerdo la Asociación China de la Industria Fotovoltaica, la capacidad total instalada de sistemas fotovoltaicos para uso residencial alcanzó 10.1 GW al final del 2019, contemplando más de 1.08 millones de hogares, más de 50 veces el resultado en el 2015.

Figura 1-1 Proporción de los Sistemas de generación distribuida 
a lo largo de las instalaciones FV en China
Figura 1-1 Proporción de los Sistemas de generación distribuida a lo largo de las instalaciones FV en China

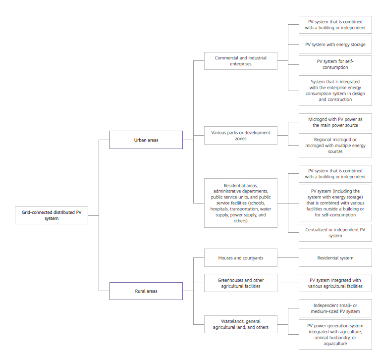
La Figura 1-2 muestra las aplicaciones de los Sistemas fotovoltaicos de generación distribuida y los tipos de sistema. Los Sistemas fotovoltaicos de generación distribuida se caracterizan por ser plantas únicas de pequeña escala, locaciones dispersas, tipos de sistemas y escenarios de aplicación complejos, poco control y dificultades para el control y mantenimiento. Adicionalmente, los Sistemas fotovoltaicos de generación distribuida poseen requerimientos elevados en términos de seguridad, ya que son colocados cerca del consumidor, principalmente en zonas industriales y residenciales.

Estas características de los Sistemas fotovoltaicos de generación distribuida empujan la creación de métodos de cimentación y mejora en términos de seguridad de la planta, mientras también previenen la pérdida de la propiedad y accidentes de trabajo, alcanzando así un desarrollo sustentable. Adicionalmente, en generación distribuida FV, la tendencia en los métodos de implementación de los sistemas involucra la colocación de módulos FV en varios edificios, incluyendo las técnicas conocidas como Sistemas Fotovoltaicos Aplicados a la Construcción (BAPV) y Sistemas Fotovoltaicos Integrados en la Construcción (BIPV). Como tal, la seguridad eléctrica es el mejor enfoque para prevenir accidentes en este tipo de generación. La Figura 1-3 muestra la estructura eléctrica de un sistema fotovoltaico típico de pequeña escala. Como se muestra en la figura, el punto clave de la Corriente Alterna yace en la calidad y la seguridad del suministro desde la perspectiva de la seguridad eléctrica, y en la Corriente Continua yace en la prevención de ignición por medios eléctricos, descargas eléctricas y accidentes de choque eléctrico. Los estándares de seguridad y la protección de la tecnología respecto a la CA pueden considerarse maduros en este punto; sin embrago, todavía hay un margen de mejora en términos de CC. Como tal, estándares como IEC y varios países alrededor del mundo se están enfocando en la mejora de los estándares de seguridad que conciernen a las conexiones en Corriente Continua.

Figura 1-2 Escenarios de aplicación y tipos de Sistemas de generación distribuida FV
Figura 1-2 Escenarios de aplicación y tipos de Sistemas de generación distribuida FV
Figura 1-3 Estructura eléctrica y Sistemas de generación distribuida de pequeña escala
Figura 1-3 Estructura eléctrica y Sistemas de generación distribuida de pequeña escala

Actualmente, el diseño de la seguridad eléctrica de los arreglos fotovoltaicos se hace basado en la norma IEC 62548 “Photovoltaic (PV) arrays – Design requirements.” Este estándar estipula los requerimientos de diseño en términos de protección contra choque eléctrico, protección de sobrecorriente, resistencia de aislamiento de la puesta a tierra del arreglo y monitoreo de la corriente residual, protección contra rayos y sobrevoltaje, así como selección e instalación de los componentes eléctricos. El análisis de varios accidentes a lo largo del tiempo ha sido prueba de que los estándares de corriente no son comprehensivos y no son suficientemente efectivos. Por ejemplo, los factores que afectan el diseño de la capacidad de carga de corriente para cables de Corriente Continua en dicho estándar son muy generales; los aparatos de protección contra sobrecorriente se seleccionan bajo un estándar que no atiende directamente la prevención de accidentes; y debido a la limitación de las condiciones técnicas, sólo hay un apéndice de referencia para la detección de arcos y la respuesta contra la falla, sin especificar algún requerimiento de diseño.

En los accidentes de seguridad fotovoltaicos que ocurren a nivel mundial, los incendios eléctricos ocurren con mayor frecuencia y resultan en las mayores pérdidas. Por ejemplo, en los Países Bajos, en el campo fotovoltaico residencial, se produjeron 23 accidentes relacionados con incendios en 2018, lo que representa el 0,14% del número total de instalaciones fotovoltaicas. Los sistemas fotovoltaicos distribuidos en China también han experimentado más de 10 accidentes de incendios importantes, similares a los que se muestran en las siguientes imágenes.

La mayoría de los accidentes por incendios de plantas fotovoltaicas son causados por arco de CC. La siguiente figura muestra un accidente de incendio en una planta fotovoltaica en los Estados Unidos, y la investigación posterior encontró que el componente se sobrecalentó debido a dos arcos, lo que provocó que la caja combinadora se incendiara.

Como se muestra en la Figura 1-4, hay tres tipos de arcos de CC: arcos en serie, arcos paralelos y arcos a tierra. La probabilidad y frecuencia de los arcos en serie es la más alta (alrededor del 80%) debido a la estructura eléctrica y las características de generación de energía fotovoltaica. Es menos probable que ocurran arcos paralelos y arcos de tierra, pero son más peligrosos. La Figura 1-5 muestra cómo ocurrió un incendio en una planta fotovoltaica distribuida en China según la investigación posterior.

Figura 1-4 Tipos de arco en un arreglo fotovoltaico
Figura 1-4 Tipos de arco en un arreglo fotovoltaico
Figure 1-5   Causa del incendio
Figure 1-5 Causa del incendio

En resumen, la generación distribuida es una de las principales formas de generación de energía fotovoltaica y tiene perspectivas de aplicación prometedoras. Sin embargo, los incendios eléctricos, principalmente causados por el arco de CC, son el riesgo principal que debe evitarse para los sistemas fotovoltaicos distribuidos. Por lo tanto, es esencial que se empleen medidas integrales, especialmente tecnologías de detección de arco inteligente y apagado rápido, para mejorar el nivel de seguridad y control de las plantas fotovoltaicas.

11 comentarios sobre “Interruptor de Circuito por Falla de Arco (AFCI) Para Sistemas Fotovoltaicos—Parte(I)

    • Solarever Contestar

      Claro Moises, solo compartenos tu número de teléfono y ubicación para que uno de nuestros asesores te contacte.

    • Solarever Contestar

      Hola Ares
      por favor envíanos un correo con tus datos para que un asesor se comunique contigo.

  1. Luis carbajal Contestar

    Saludos te agradezco una llamada para proveeduria de interruptores de falla por arco CC

  2. Jose Guadalupe Contestar

    Buenas tardes me podras mandar el catalogo de Interruptor de Circuito por Falla de Arco (AFCI) Para Sistemas Fotovoltaicos.

    Wassap 4448 294866

Deja una respuesta

Tu dirección de correo electrónico no será publicada. Los campos obligatorios están marcados con *